尊敬的服务对象及相关第三方:
为保障您充分了解东华阳光城居家上门服务的相关信息,确保服务规范、透明、高效开展,现将服务须知详细介绍如下,本须知可通过东华阳光城线下服务中心(地址:东莞市松山湖园区科苑路 路11号)、“东华阳光城” 官方网站(www.dhygc.com)查阅,如有疑问,可拨打东华阳光城服务咨询电话:0769-26993333-1。
一、服务范围
东华阳光城居家上门服务覆盖东莞市全市范围内,暂不提供上述区域外的居家上门服务。若服务对象居住地址位于服务覆盖范围内,但存在交通极度不便、居住环境存在重大安全隐患(如危房、无安全通道)等情况,东华阳光城将在评估后告知是否可提供服务。
二、服务内容
东华阳光城居家上门服务聚焦老年群体需求,主要包含五大类服务,具体内容如下:
1.居家养老生活照料服务
(1)助餐:根据服务对象口味与健康需求(如糖尿病、高血压饮食要求)定制餐食(软烂餐、低糖餐等),提供送餐上门服务。
(2)助浴:根据服务对象身体状况(如行动能力、基础疾病)调整水温(38-40℃)与洗浴方式(盆浴、淋浴辅助),配备防滑垫、扶手、应急呼叫器等安全设备。
(3)助洁:对客厅、卧室、厨房、卫生间等日常活动区域进行清洁,重点清理易积尘角落、厨房油污、卫生间异味,避免使用刺激性清洁用品。
(4)助行:协助服务对象室内移动、户外散步,提供轮椅推行、拐杖辅助等服务,户外助行需有家属或紧急联系人陪同。
(5)助购:代买日常用品、药品(需提供清晰购物清单及药品处方,药品需从正规药店购买,附带购药凭证),核对商品保质期、规格等信息。
2.居家健康管理服务
(1)健康监测:每周至少 2 次上门测量血压、血糖、心率等基础指标,建立专属个人健康档案,
(2)用药提醒:根据医嘱制定用药时间表(包含用药时间、剂量、注意事项),协助服务对象按时按量服药,记录用药后反应(如是否出现头晕、恶心等不适)。
(3)康复护理指导:结合服务对象康复计划,指导进行关节活动、肌肉力量训练等康复动作,示范正确操作方法,避免因动作不当造成损伤。
3.居家精神慰藉服务
(1)聊天陪伴:每日固定 1-2 小时上门陪伴,倾听服务对象心声,交流生活趣事、时事热点等,避免服务对象孤独。
(2)心理疏导:针对服务对象可能出现的孤独、焦虑、抑郁等情绪,提供专业心理安抚,必要时联动东华阳光城合作心理咨询机构提供深度疏导。
(3)文化娱乐活动组织:每月组织 1 次集体互动活动(如线下书法课、社区邻里茶话会),服务对象可自愿报名。
4.居家医疗护理服务(与合作医疗机构协同)
(1)基础护理:由持证医护人员提供伤口换药、静脉输液协助、导尿管护理等服务,操作前出示医护资质证书,严格遵守医疗操作规范。
(2)慢性病管理:针对高血压、糖尿病、冠心病等慢性病,制定个性化护理方案(包含饮食、作息、运动建议),定期评估病情变化并调整方案。
(3)居家医疗指导:提供常见疾病预防、紧急情况处理(如突发心绞痛、低血糖应对)指导,告知附近定点医疗机构位置及急诊联系方式。
三、服务时间
1.常规服务时间:周一至周日 8:00-18:00(含法定节假日),超出常规时间的服务(如夜间护理、凌晨用药提醒)需提前 24 小时预约,东华阳光城将根据服务人员排班情况确认是否可提供。
2.服务时长:单次服务时长根据服务项目确定(具体时长可在预约时咨询客服),如助浴服务单次约 60 分钟、健康监测服务单次约 30 分钟,若服务过程中因服务对象特殊情况(如突发不适需临时处理)导致时长延长,不额外增收费用。
3.时间调整:服务对象需调整服务时间的,需提前12小时通过预约渠道告知东华阳光城客服;东华阳光城因服务人员突发情况需调整时间的,将提前24小时告知服务对象及家属,协商确定新服务时间,确保服务不受影响。
四、服务地点
服务地点为服务对象本人居住的固定住宅,地址需在东华阳光城服务覆盖范围内。服务过程中,未经服务对象及家属同意,服务人员不得将服务地点变更至其他场所;若服务对象因住院、搬家等原因需变更服务地点,需提前48小时向东华阳光城提交变更申请,经审核确认新地址在服务范围内后,重新安排服务。
五、服务人员
1.人员资质:东华阳光城居家服务人员均经过严格筛选,不同服务项目人员具备对应资质,如居家生活照料服务人员持有 “养老护理员” 初级及以上证书,居家健康管理服务人员持有 “健康管理师” 证书,居家医疗护理服务人员为合作医疗机构持证医护人员(护士及以上资质)。
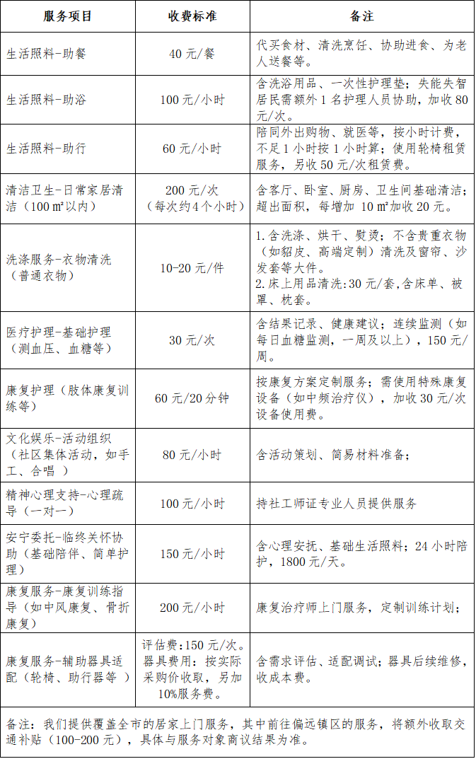
3.收费方式:支持线下支付(现金、银行卡)、线上支付(微信、支付宝),长期服务可选择月付;开具正规发票。
4.费用调整:若因物价上涨、服务成本增加需调整收费标准,东华阳光城将提前 30 天通过官方网站进行公示,公示期结束后执行新标准。
七、其他注意事项
1.服务对象及家属需如实告知服务对象健康状况、家庭环境安全情况,若因隐瞒信息导致服务过程中出现意外,东华阳光城不承担相关责任。
2.服务过程中,服务对象及家属需配合服务人员工作,提供必要的服务条件(如水电正常供应、服务区域无障碍物),若因不配合导致服务无法正常开展,视为服务已完成,费用不予退还。
3.服务对象及相关第三方可通过东华阳光城监督电话(0769-26993333-76331)对服务质量、收费等问题进行反馈,东华阳光城将在24小时内响应,10个工作日内给出处理结果。
4.本服务须知自发布之日起生效,东华阳光城将根据政策调整、服务需求变化适时更新,更新后的须知将及时公示,以最新版本为准。
东莞东华阳光城医养服务有限公司
居家服务小组
2025年1月 1日
电话:180-3833-8895(养老咨询师)
邮箱:dhygc11@163.com
官网:www.dhygc.com
地址:东莞市松山湖园区科苑路11号 (松山湖东华医院旁)
- 微官网 -
- 专属客服 -
电话:180-3833-8895(养老咨询师)
邮箱:dhygc11@163.com
官网:www.dhygc.com
地址:东莞市松山湖园区科苑路11号 (松山湖东华医院旁)
* 本网站部分素材来源于网络,如有侵权,请立即联系删除